


9月9日,乐橙慈善基金会携手社会爱心人士与恒烁(北京)投资管理有限公司志愿者,一同走进康乃馨合唱团,举行了一场温馨的演出服装捐赠活动。
康乃馨合唱团由太原市六城区计划生育特殊家庭组成,成员们曾经历丧子(女)之痛。68岁的音乐导师武玲丽退休后接过指导老师的重任,用音乐抚慰成员心灵。在武老师的耐心与柔情下,合唱团日益壮大,成员们重拾笑容与生活的意义,从“被帮扶者”成为积极的“志愿者”。他们用歌声回馈社会,传递温暖。
大家将一套套崭新漂亮的演出服送到每一位团员手中,他们的脸上洋溢着幸福与激动的笑容。康乃馨合唱团衷心感谢社会各界的关爱,感谢恒烁(北京)投资管理有限公司的慷慨支持,也感谢乐橙基金会始终如一的帮助。这份爱心不仅为他们带来了舞台上的光彩,更传递了温暖与力量。





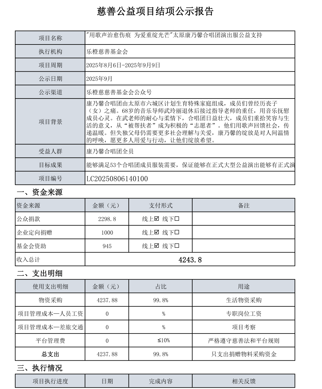
捐赠公示




